bv伟德国际1946
厚德 致诚 博学 笃行
网站首页
学院简介
党建工作
课程思政
本科教学
研究生工作
科研工作
学生工作
人才招聘
校友工作
学院概况
About SME
学院领导
高层次人才
教师队伍
教学机构
联系我们
党委纪委
党建工作
清廉西大
优秀集体及个人展示
党员发展
学习党的二十大
政策指导
案例分享
最新动态
教学文件
专业介绍
培养计划
选课指导
教学获奖
表格下载
通知公告
培养方案
研究生导师
科研概况
教研平台
科研项目
科研成果
科研团队
学生工作
团委学生会
优秀学子
人才招聘
校友活动
校友风采
爱心捐赠
联系我们
当前位置:
网站首页
>>
通知公告
>>
正文
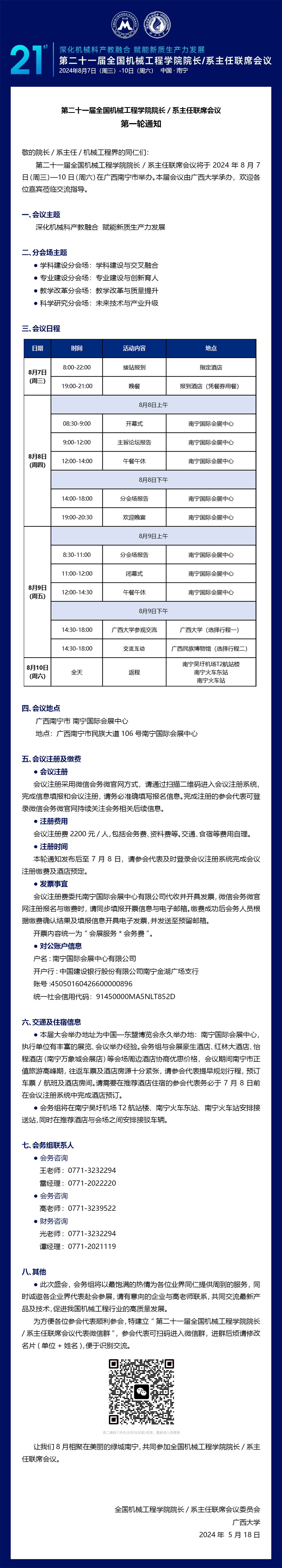
第二十一届全国机械工程学院院长/系主任联席会议第一轮通知
2024-05-21 11:31
【
关闭窗口
】